Смотреть видео: 063ac микросхема схема включения



063ac микросхема схема включения - найдено 60 фото

Найдено фото: 60

Продукція - MC34063ACN мікросхема (034063-DIP-08 MC34063ACN STM)
источник: hardelectronics.ru Основные технические характеристики MC34063 Широкий
Ответы Mail.ru: В чём может быть причина выхода из строя модуля повышающего прео
Форум РадиоКот * Просмотр темы - Преобразователи для люминисцентных индикаторов.
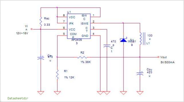
Микросхема MC34063 схема включения Практическая электроника Cool tech, Diagram,
Преобразователь на MC34063A - Сообщество "Сообщество Видеоблогеров" на DRIVE2
VRTP - преобразователь MC34063
Микросхема MC34063 схема включения Практическая электроника
Форум РадиоКот * Просмотр темы - Часы на вакуумно люминесцентных лампах из 90-х
Защита по току на микросхеме ACS712 - RadioRadar
Схема управления нивелиром - Песочница (Q&A) - Форум по радиоэлектронике
Форум РадиоКот * Просмотр темы - Посоветуйте схему для питания мощного светодиод
Ap34063 схема включения - TouristMaps.ru
Convertidor DC-DC MC34063A: El desafío de las baterías "AA" - NeoTeo
MC34063A 构 成 的 双 路/三 路 输 出 稳 压 电 源 电 路 图-电 源 电 路-维 库 电 子 市 场 网
схема инвертора на 34063 Трансформаторы, Радиолюбитель, Усилитель
Mc34063 Ic Circuit Diagram
Ответы Mail.ru: Какой транзистор поставить в эту схему?
Dc dc преобразователь микросхемы: найдено 89 изображений
конденсатор - Пульсация напряжения SMPS - Обмен электротехнической батареи
Микросхема mc34063 схема включения
Переделка бп от компа в лабораторный. - Страница 7 - Форум
VRTP - step up на mc34063 - не работает.
Стабилизаторы - Источники питания - Каталог статей
Понижающий преобразователь с токограничением или зарядка на 5А
AC1082, AU6210HD, AX1073, GPD2856 и другие MCU/SoC - Форум радиолюбителей
NM1 моторный привод для NM1-125S/3P AC230/DC220В (CHINT). ЭТК Оникс. Склад в Мос
Схема dc ac - TouristMaps.ru
Ремонт блока питания HP PA-1650-02H PPP09L - Компьютерная техника - Форум по рад
Микросхема APW8824CTI SOT23-6 (APW8824, APW8824C, APW8824CTI-TRG, W24, W247)
Simple DC to AC Inverter Electronic schematics, Electronic circuit design, Diy e
ИСТОЧНИК ПИТАНИЯ ИМПУЛЬСНЫЙ НА 20 Вт. Принципиальная схема, Преобразователь, Ист
Доработка недорогих китайских драйверов для светодиов Драйвер, Электронная схема