Смотреть видео: Dp904c схема блока питания



Dp904c схема блока питания - найдено 60 фото

Найдено фото: 60

Dp104c блок питания схема - Basanova.ru
DP904C PDF Datasheet - PWM Controller, TO220-5P Current source, Pdf, Control
DP904C Datasheet PDF - Unspecified
Dp 2s схема подключения: Dp-2s схема подключения - 29 Декабря 2020 - Мир Антенн
DP104C Datasheet PDF - Monitor Power Management IC Chip
Dp904c схема включения микросхема
Форум РадиоКот * Просмотр темы - БП от принтеров
2S0880 - Справочник по микросхемам
Ответы Mail.ru: Как эта цепочка из трёх элементов называется в импульсном бп, и
UCx842 Ремонт торговой электронной техники
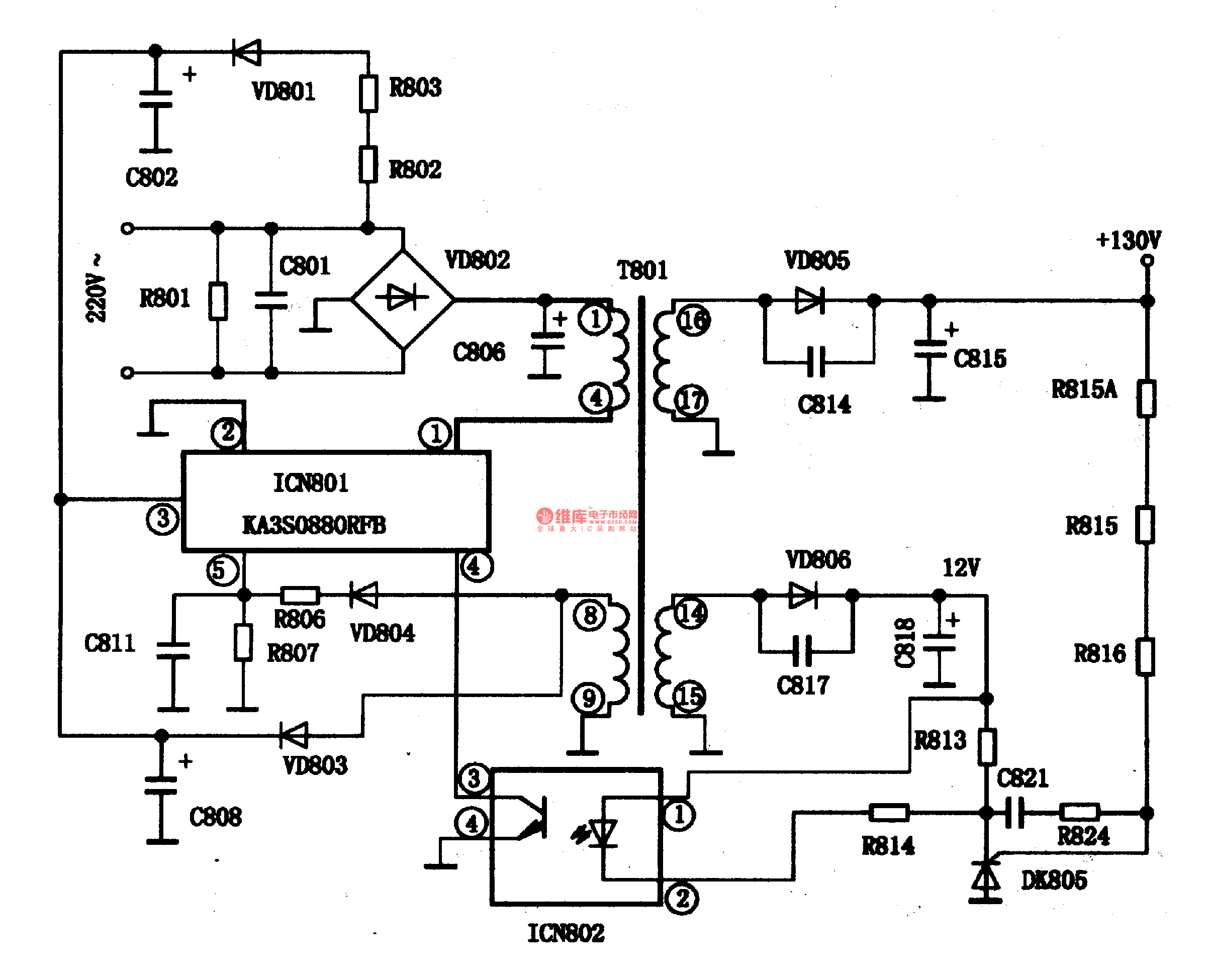
Собираем импульсный БП на микросхеме KA2S0880
ACT353 - Справочник по микросхемам
Схема питания телевизора: найдено 82 изображений
DELTA EADP-45BF-A PSU SCH Service Manual download, schematics, eeprom, repair in
Ремонт Жк Телевизора Elenberg Lvd-1902 - Телевизоры и мониторы - Форум по радиоэ
Обратная связь, цепи коррекции, переходные процессы и т.д - Обратная Связь, Стаб
Зарядка для Samsung AD-6019 не работает
Микросхемы и микросборки Часть 4 (не Китай) - Барахолка onliner.by
Контент DenGHz - Форум по радиоэлектронике
Микросхема STR11006 - ШИМ-контроллер для ипульсных блоков питания со встроенным
Схема бп телевизоров - найдено 78 картинок
DP904C Datasheet - TO-220-5 Pin Type, IC for Monitor
Ht ap1 - что это за сеть и как ее настроить?
Stv 22ledg7 схема
Source DP904C DP804C DP704C DP104C כדי-220-5 כוח מתג on m.alibaba.com
Публикации sey - Страница 49 - SoundEX - Клуб любителей хорошего звука
Ремонт блока питания на 24 вольта из Китая для паяльной станции. - DRIVE2
DELTA DAC-19M008 ACER AL1916W INVERTER PL SCH Service Manual download, schematic
Дело в том, что там нет такого резистора ... POST326133
DP904C Datasheet - TO-220-5 Pin Type, IC for Monitor
DP904C Datasheet PDF - Unspecified
Схемотехника и типовые неисправности источников питания мониторов SAMSUNG
at_psu_1.gif (1000 × 733)
Контент Спиридонов - Страница 92 - Форум по радиоэлектронике
Нужен совет. Регулятор тока. - Сообщество "Электронные Поделки" на DRIVE2
Зарядное устройство из любого БП компьютера - Lada 21099, 1,5 л, 2000 года элект
Микросхемы БЛОКОВ ПИТАНИЯ Схемотехника, Электронная схема, Питание
Схемы универсальных блоков питания для ноутбуков - на 12В, 15В, 18В, 19В, 20В, 2
Pn8136 схема блока питания
Схемы и печатные платы блоков питания на микросхемах UC3842 и UC3843. Радиотехни
DELTA DPS-214AP Service Manual download, schematics, eeprom, repair info for ele
Ответы Mail.ru: Нужно понизить напряжение в БП ATX
Схема блока питания KM60-8M на UC3843 Принципиальная схема, Электронная схема, Э
Замена сгоревшего диода и стабилитрона в обвязке 1842M-HL
Регулируемый блок питания 2,5-24в из БП компьютера