Смотреть видео: Tea2261 схема блока питания



Tea2261 схема блока питания - найдено 60 фото

Найдено фото: 60

Tea2261 схема блока питания - Basanova.ru
TEA2261 ไ อ ซ SWITCH MODE POWER SUPPLY CONTROLLER
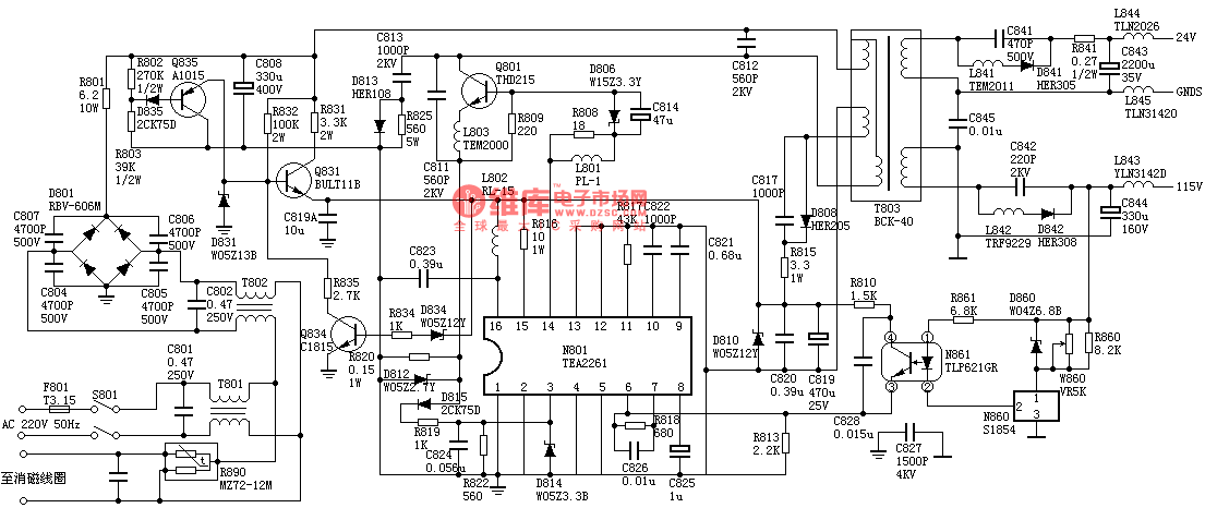
Радиосхемы. - Схема включения TEA2261
Tea2261 схема блока питания
TEA2261 - Справочник по микросхемам
Data Sheet - и др.техническая информация - KenotronTV
Tea2261 схема блока питания - Basanova.ru
TEA 2261, Tube TEA2261; Röhre TEA 2261 ID50493, IC - Integra Radiomuseum.org
ORION широкоэкранный - проблема с блоком питания
Thx203h Best Of Wiring Diagram Image
Микросхемы для импулсьных блоков питания tea2260, tea5170 - схемы типа master-sl
audio - Sine wave noise on the 8-ohm speaker - Electrical Engineering Stack Exch
TEA2262 Selling Leads, Price trend , STMicroelectronics, TEA2262 DataSheet downl
Selling TEA2260, TEA2261, TEA2262 with TEA2260, TEA2261, TEA2262 Datasheet PDF o
TEA2261 - Справочник по микросхемам
Перейти на страницу с картинкой
TEA-2261 Datasheet ST Microelectronics pdf data sheet FREE from www.radioradar.n
Блок питания радиостанции схема
TEA-2261 Datasheet ST Microelectronics pdf data sheet FREE from www.radioradar.n
TEA1506P 集 成 块 参 数 和 代 换 - 家 电 维 修 资 料 网
switch mode power supply - Clarification on SMPS circuit design details - Electr
TEA2261 datasheet - Switch Mode Power Supply Controller
Tea2261 схема блока питания - Basanova.ru
Контент Iceman77 - Форум по радиоэлектронике
Блок питания (адаптер) 42V (42 вольта DC), б/у, в наличии. Цена: 500 ₽ во Владив
Микросхема TEA2260/61 - ШИМ-контроллер для ипульсных блоков питания
Микросхема TEA2261 - купить в интернет-магазине по низкой цене на Яндекс Маркете
Магазин электронных компонентов "Эльбрус". Каталог - TEA2261 dip16 шим БП, 200 р
Разговорные узлы на базе TEA 106x
Tea2261 схема блока питания - Basanova.ru
TEA2261 - Справочник по микросхемам
Схемотехника зарядных устройств - ЯПлакалъ
Tea2261 схема блока питания - Basanova.ru
Ответы Mail.ru: Снесло "крышу" у ШИМ OB2263AP
TEN1062NG PDF, TEN1062NG Даташит, даташитов - Unisonic Technologies DatsheetQ
Ремонт блока питания на 24 вольта из Китая для паяльной станции. - DRIVE2
Зарядное устройство из любого БП компьютера - Lada 21099, 1,5 л, 2000 года элект
Схема кассетной автомагнитолы " Схемы электронных устройств
Schematic Diagrams: MIVAR 32M1 and MIVAR 26M2 LCD TV SCHEMATIC
Схема переделки блока питания для ПК POWER MAN IW-P350 в блок питания для транси
at_psu_1.gif (1000 × 733)
Переделываем компьютерный БП ATX с любым шим-контроллером в регулируемый по напр