Смотреть видео: Проект административного регламента предоставления государственной услуги



Проект административного регламента предоставления государственной услуги - найдено 60 фото

Найдено фото: 60

Проект административного регламента предоставления государственной услуги
Чем отличается административный регламент от стандарта качества муниципальных ус
Об административных регламентах предоставления государственных услуг "Принятие н
Проект Административного регламента по регистрации переоборудованных автомобилей
Независимая экспертиза проектов административных регламентов проводится с целью
Список административных регламентов - TouristMaps.ru
Проекты регламентов
Проект административного регламента предоставления государственной услуги
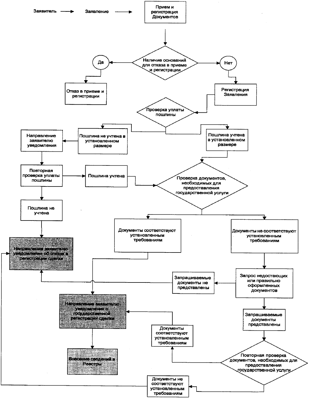
Административный регламент блок схема
Проект Административного регламента по предоставлению муниципальной услуги "Прис
АДМИНИСТРАТИВНЫЙ РЕГЛАМЕНТ по предоставлению государственной услуги по выдаче ор
Многофункциональный центр предоставления государственных и муниципальных услуг г
Приказ об утверждении Административного регламента Федерального агентства железн
Проект административного регламента предоставления государственной услуги
Административный регламент предоставления муниципальной услуги Муниципальным бюд
Скачать Административный регламент предоставления Государственной корпорацией по
Проект федерального закона об административных процедурах
Проект административного регламента предоставления государственной услуги
Скачать Административный регламент Федерального агентства по рыболовству по пред
Проекты регламентов
Об утверждении Административного регламента Комитета по здравоохранению по предо
Красногвардейское территориальное управление администрации Красногвардейского му
Проекты административных регламентов подлежат
Административный регламент презентация
Муниципальные услуги
ПРИКАЗ ФСБ РФ от 08.11.2012 N 563"ОБ УТВЕРЖДЕНИИ АДМИНИСТРАТИВНОГО РЕГЛАМЕНТА ФЕ
Экспертиза проекта административного регламента
Проекты типовых административных регламентов
Проекты административных регламентов подлежат
Методика разработки административных регламентов предоставления государственных
Проект Приказа Министерства юстиции РФ "Об утверждении Административного регламе