Смотреть видео: Схема импульсного блока питания tl431



Схема импульсного блока питания tl431 - найдено 30 фото

Найдено фото: 30

Лабораторный БП на TL431 - Страница 44 - Аналоговые блоки питания и стабилизатор
Импульсный источник питания 100 ватт на ETD-34 - Импульсные источники питания, и
Комментарии пользователя Виктор - Хабр Q&A
Лабораторный БП на TL431 - Страница 138 - Аналоговые блоки питания и стабилизато
Вопросы по импульсным источникам питания (ИИП) - Страница 786 - Импульсные источ
Вопросы по импульсным источникам питания (ИИП) - Страница 784 - Импульсные источ
Форум РадиоКот :: Просмотр темы - "Небольшая" переделка блока питания
И я тоже переделал БП ATX в лабораторный блок питания - Skoda Octavia A5 Mk2, 1,
Блок Питания 30 В - 5 А На Tl431 - Страница 5 - Аналоговые блоки питания и стаби
Контент Владимир65 - Страница 33 - Форум по радиоэлектронике
Лабораторный БП на TL431 - Страница 187 - Аналоговые блоки питания и стабилизато
Current Source Circuit Design With TLV431
Контент Владимир65 - Страница 48 - Форум по радиоэлектронике
Питание светодиодных лент. Радиотехника, электроника и схемы своими руками
Лабораторный БП на TL431 - Страница 134 - Аналоговые блоки питания и стабилизато
Лабораторный БП на TL431 - Страница 57 - Аналоговые блоки питания и стабилизатор
Обзор импульсных блоков питания и электронных трансформаторов. Часть 5 Electroni
ЗУ Бережок-Авто - Страница 21
Форум РадиоКот * Просмотр темы - БП DAG-3004 переделка на 24В.
Ответы Mail.ru: блок питания нужна схема или ссылка на блок питания понижающий 2
Лабораторный БП на TL431 - Страница 74 - Аналоговые блоки питания и стабилизатор
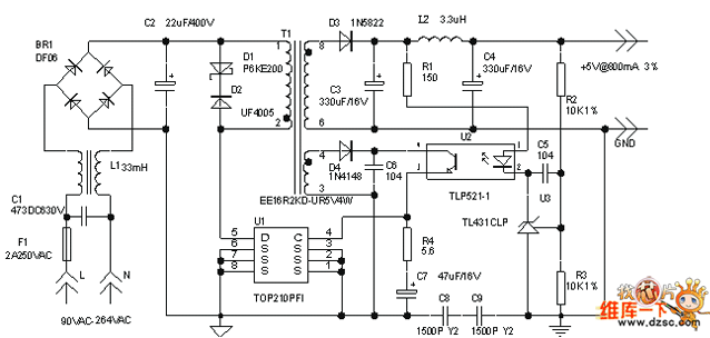
TL431 datasheet, TL431 схема включения, цоколевка, аналог Принципиальная схема,
Блок питания на UС3842 - Страница 10 - Импульсные источники питания, инверторы -
Схемы стабилизаторов на tl431
TL431: стабилизатор напряжения, тока и усилитель ошибки Приключения электроника
Контент Aknod - Страница 71 - Форум по радиоэлектронике